Présentation
Les pathologies mitochondriales résultent d’un dysfonctionnement du métabolisme énergétique mitochondrial. Elles sont très hétérogènes sur le plan clinique mais également génétique. Elles peuvent débuter à tout âge, et être de sévérité très variable. Elles peuvent être liées à des mutations de l’ADN mitochondrial ou de l’ADN nucléaire. Cette préindication concernera les suspicions de maladies mitochondriales pour lesquelles une mutation de l’ADNmt aura été éliminée au préalable.
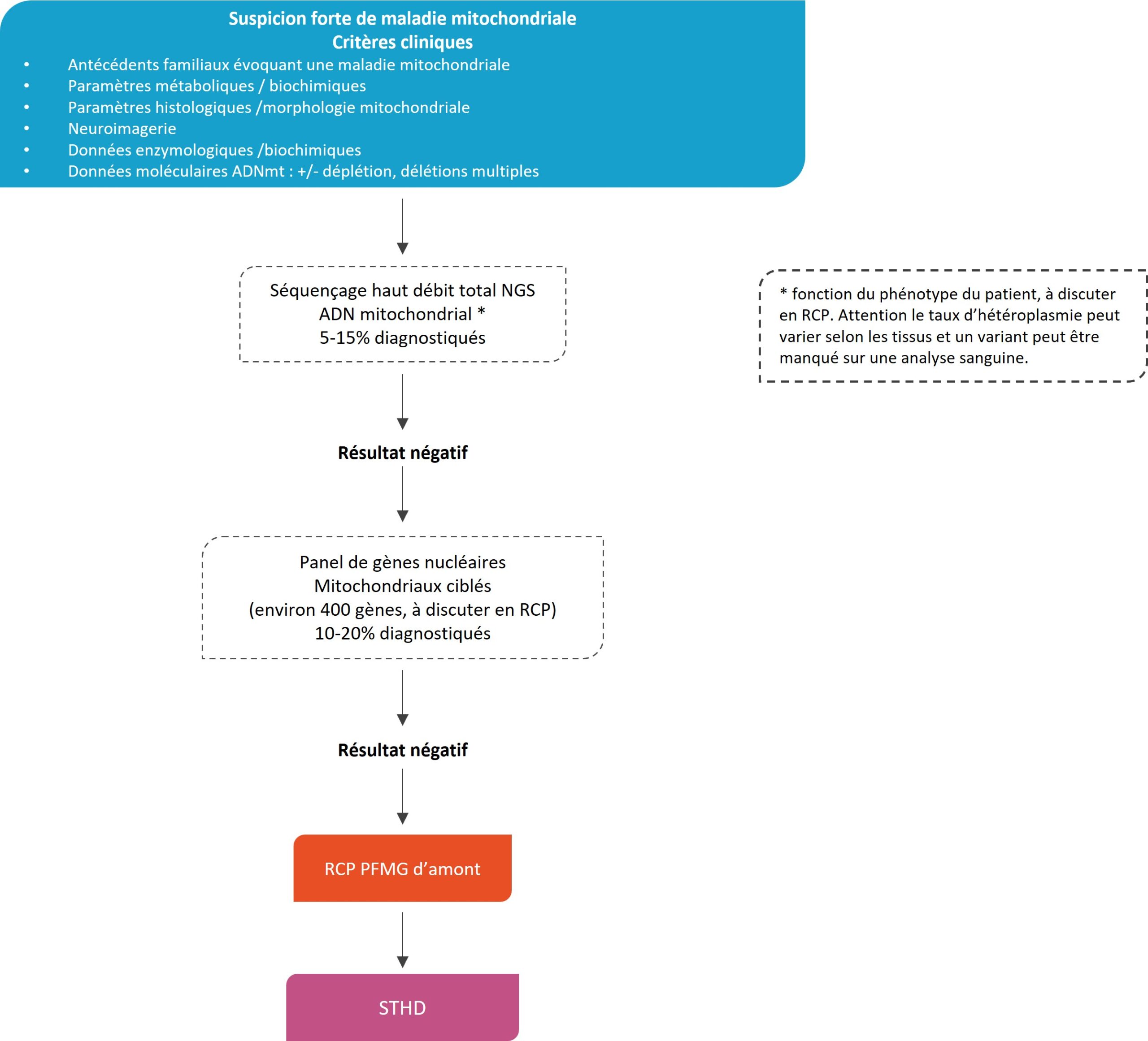
Critères avant d'envisager une discussion en RCP-FMG
Critères d’inclusion :
- Critères cliniques, IRM, métaboliques, et anatomopathologiques en faveur d’une maladie mitochondriale
- Séquençage de l’ADN mitochondrial négatif (fonction du phénotype du patient, à discuter en RCP. Attention le taux d’hétéroplasmie peut varier selon les tissus et un variant peut être manqué sur une analyse sanguine)
- Panels ciblés de gènes nucléaires mitochondriaux facultatifs
- Prélèvements sang cas index et parents (ADN possible si cas index DCD)
- En cas de pronostic sévère proposer des biopsies tissulaires (au minimum peau, si possible muscle)
Critères d’exclusion :
- Critères insuffisants en faveur d’une maladie mitochondriale
Place du STHD dans la stratégie diagnostique

RCP Mito-Necker
Necker :
Julie STEFFANN
Claire-Marine BERAT
Giulia BARCIA
Manuel SCHIFF
RCP Mito-Angers
RCP Mito-Bordeaux
Marie-Laure NEGRIER
marie-laure.martin-negrier@u-bordeaux.fr
Caroline ESPIL
caroline.espil@chu-bordeaux.fr
Aurélien TRIMOUILLE
RCP Mito-Nice
