Carried by: MARIH
References:
Clinician(s): Jean DONADIEU, Manon DELAFOY
Biologist(s): Christine BELLANNE-CHANTELOT
Presentation
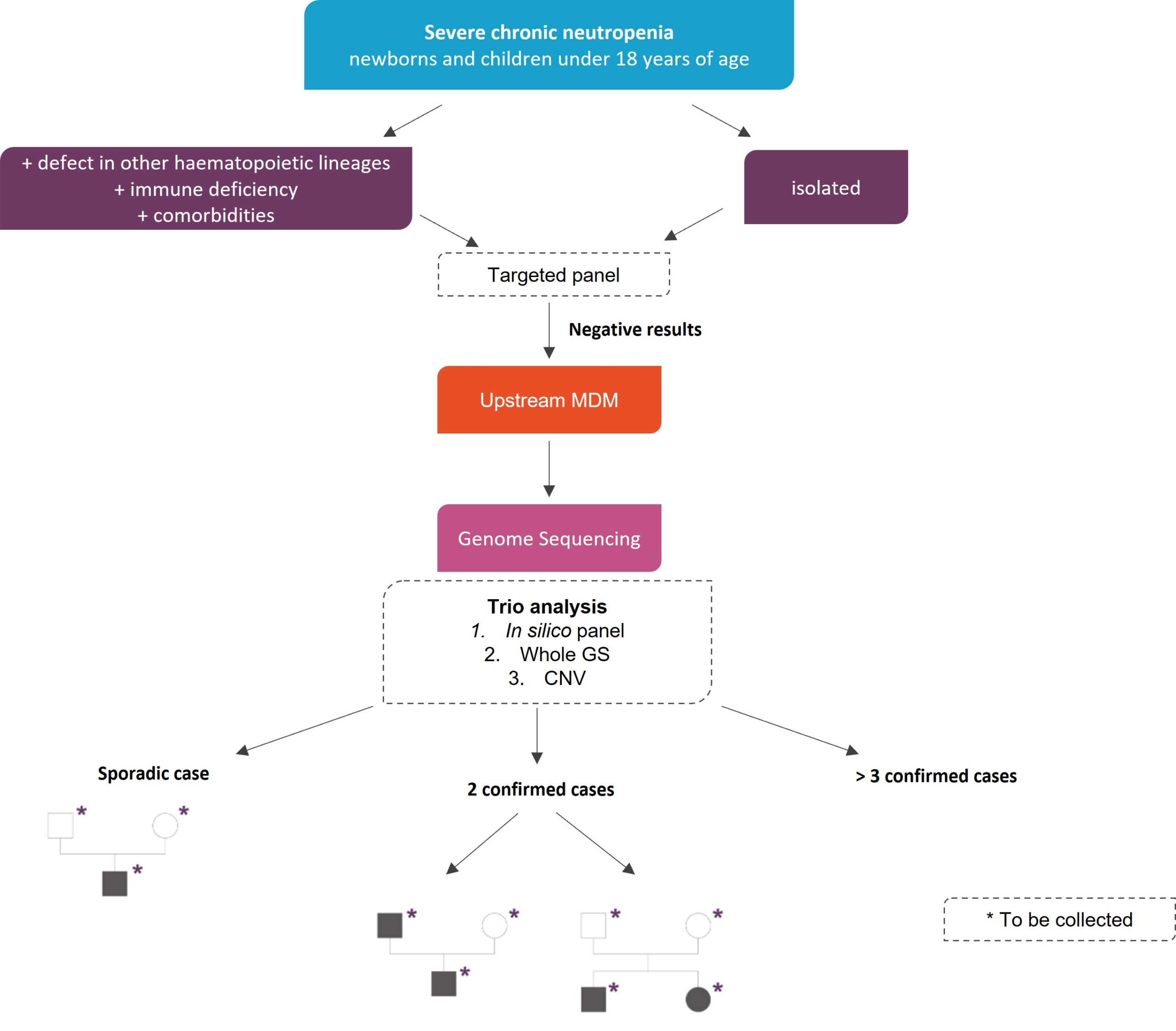
Paediatric patients (newborns and children) with chronic, non-autoimmune, severe (neutrophil PN <0.5 G/L) or moderate (<1 G/L) neutropenia with symptoms (severe infections, gingivostomatitis), and most often associated with a blockage in granulocyte maturation. Neutropenia may be accompanied by:
- a defect in other haematopoietic lineages,
- an immune deficiency,
- comorbidities (dysmorphia, specific organ damage, metabolic alterations).
Criteria before considering a discussion in MDM-FMG
- Newborns and children (<18 years): access to samples from parents and other affected cases
- Newborns: exclusion of maternal alloimmunisation, viral foetopathy
- Children: exclusion of autoimmune cause (membrane neutrophils autoantibodies)
- Complete blood counts
- Repeated blood counts (3 months) unless clinical picture is highly suggestive
- Immune evaluation
- Bone marrow smear
- Bone marrow cytogenetics
- Arguments for a syndromic neutropenia : dysmorphia, specific organ dysfunction (abnormalities classified according to HPO nomenclature)
Genome Sequencing in diagnostic strategy

MDM
Type of the MDM
City of the coordinator
Name, first name, and email of the contact
MDM Severe chronic neutropenia
National
Paris
